Carb float bowl gaskets
- howardhb
-
- Offline
- Sustaining Member
-

Registered
- God, I trust
- Posts: 472
- Thanks: 508
Re: Carb float bowl gaskets
24 Jan 2024 12:20
Great, I will be able to edit my model using this info...
H.
H.
'81 GPz 550 D1
'81 GPz 1100 B1 ELR "Tribute" www.kzrider.com/forum/11-projects/617040...-elr-tribute?start=0
'82 Yamaha YB100 Fizzie
'79 Suzuki GT200 X5 TWO STROKE TWIN - SMOKER!
'81 GPz 1100 B1 ELR "Tribute" www.kzrider.com/forum/11-projects/617040...-elr-tribute?start=0
'82 Yamaha YB100 Fizzie
'79 Suzuki GT200 X5 TWO STROKE TWIN - SMOKER!
Please Log in or Create an account to join the conversation.
- howardhb
-
- Offline
- Sustaining Member
-

Registered
- God, I trust
- Posts: 472
- Thanks: 508
Re: Carb float bowl gaskets
24 Jan 2024 23:44 - 25 Jan 2024 05:49
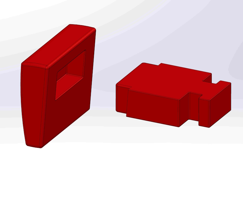
Here is the revised model, using your dimensions...
It isn't possible to print this on my printer as one complete part, whilst having full strength in the "push-pull" direction.
So, there are TWO options to section and print this part, from two components:
The two parts will be glued together after printing.
OPTION 1:
OPTION 2:
I will print samples to see how best to do this...(I'm tending towards OPTION 1)
H.
It isn't possible to print this on my printer as one complete part, whilst having full strength in the "push-pull" direction.
So, there are TWO options to section and print this part, from two components:
The two parts will be glued together after printing.
OPTION 1:
OPTION 2:
I will print samples to see how best to do this...(I'm tending towards OPTION 1)
H.
'81 GPz 550 D1
'81 GPz 1100 B1 ELR "Tribute" www.kzrider.com/forum/11-projects/617040...-elr-tribute?start=0
'82 Yamaha YB100 Fizzie
'79 Suzuki GT200 X5 TWO STROKE TWIN - SMOKER!
'81 GPz 1100 B1 ELR "Tribute" www.kzrider.com/forum/11-projects/617040...-elr-tribute?start=0
'82 Yamaha YB100 Fizzie
'79 Suzuki GT200 X5 TWO STROKE TWIN - SMOKER!
Last edit: 25 Jan 2024 05:49 by howardhb.
The following user(s) said Thank You: asphalt900
Please Log in or Create an account to join the conversation.
- asphalt900
-
Topic Author
- Offline
- Sustaining Member
-

Registered
- Posts: 1524
- Thanks: 1007
Re: Carb float bowl gaskets
25 Jan 2024 03:21
That is soo Cool how You can draft that thought via computer!! Yes if it can't be made as one solid assembly the i agree "Option 1" would be the way to go.
The following user(s) said Thank You: howardhb
Please Log in or Create an account to join the conversation.
- Mikaw
-
- Offline
- Sustaining Member
-

Registered
- Posts: 4826
- Thanks: 1851
Re: Carb float bowl gaskets
25 Jan 2024 07:22I agree. If this becomes reality as it appears to be on that track please provide a spec for the glue. Keep in mind cold weather conditions.That is soo Cool how You can draft that thought via computer!! Yes if it can't be made as one solid assembly the i agree "Option 1" would be the way to go.
1976 KZ 900 A4
kzrider.com/forum/11-projects/613548-1976-kz-900-a4
1976 KZ 900 B1 LTD
1978 KZ 1000 B2 LTD
1980 KZ 750 E1
Kowledge Speaks, But Wisdom Listens.
Jimi Hendrix.
1976 KZ 900 B1 LTD
1978 KZ 1000 B2 LTD
1980 KZ 750 E1
Kowledge Speaks, But Wisdom Listens.
Jimi Hendrix.
The following user(s) said Thank You: howardhb
Please Log in or Create an account to join the conversation.
- howardhb
-
- Offline
- Sustaining Member
-

Registered
- God, I trust
- Posts: 472
- Thanks: 508
Re: Carb float bowl gaskets
25 Jan 2024 08:21 - 25 Jan 2024 11:09
Here is the first attempt...
I glued the two parts together with cyano acrylate, which produces a very strong little part.
I tried to break it with my fingers and could not!
Dimensionally, it's ok, but it lacks definition of the "HAZARD" text and texture of the front face.
The text is so small, and with the printer nozzle diameter being 0.4mm, I don't think it can be improved.
I will have to acquire a smaller nozzle and try again.
0.2mm seems to be the smallest available for my printer.
(I have no experience with such a small nozzle)
However, I'm confident that, as it is, it would be fully "functional", as far as operating the hazard flasher switch.
I have access to a small laser engraving machine at work, and maybe the "HAZARD" text could be engraved...
I will edit the design to exclude the text and print the part again...
I changed the design to incorporate a "dovetail" feature (instead of a simple tongue and groove) which I believe contributes much to the strength of the glue joint.
Here are the parts before glueing:
I printed the front part again, with different settings... slightly improved definition...
H.
I glued the two parts together with cyano acrylate, which produces a very strong little part.
I tried to break it with my fingers and could not!
Dimensionally, it's ok, but it lacks definition of the "HAZARD" text and texture of the front face.
The text is so small, and with the printer nozzle diameter being 0.4mm, I don't think it can be improved.
I will have to acquire a smaller nozzle and try again.
0.2mm seems to be the smallest available for my printer.
(I have no experience with such a small nozzle)
However, I'm confident that, as it is, it would be fully "functional", as far as operating the hazard flasher switch.
I have access to a small laser engraving machine at work, and maybe the "HAZARD" text could be engraved...
I will edit the design to exclude the text and print the part again...
I changed the design to incorporate a "dovetail" feature (instead of a simple tongue and groove) which I believe contributes much to the strength of the glue joint.
Here are the parts before glueing:
I printed the front part again, with different settings... slightly improved definition...
H.
'81 GPz 550 D1
'81 GPz 1100 B1 ELR "Tribute" www.kzrider.com/forum/11-projects/617040...-elr-tribute?start=0
'82 Yamaha YB100 Fizzie
'79 Suzuki GT200 X5 TWO STROKE TWIN - SMOKER!
'81 GPz 1100 B1 ELR "Tribute" www.kzrider.com/forum/11-projects/617040...-elr-tribute?start=0
'82 Yamaha YB100 Fizzie
'79 Suzuki GT200 X5 TWO STROKE TWIN - SMOKER!
Last edit: 25 Jan 2024 11:09 by howardhb.
The following user(s) said Thank You: asphalt900
Please Log in or Create an account to join the conversation.
- asphalt900
-
Topic Author
- Offline
- Sustaining Member
-

Registered
- Posts: 1524
- Thanks: 1007
Re: Carb float bowl gaskets
25 Jan 2024 10:24
Just saying if that's just a first generation trial run, looking Sharp my Friend! Hell, ya just started a day ago!! YES, that "Hazard" feature is low-brow and not too recessed even on the original ones.
The following user(s) said Thank You: howardhb
Please Log in or Create an account to join the conversation.
- howardhb
-
- Offline
- Sustaining Member
-

Registered
- God, I trust
- Posts: 472
- Thanks: 508
Re: Carb float bowl gaskets
28 Jan 2024 22:43 - 28 Jan 2024 22:45
Update:
Laser etching 3D printed plastic is a bust!
The plastice just bubbles and melts instead of being "eroded".
Here Is my final effort to print the thing...
(I think this is as good as it gets, with my DIY printer)
I searched for more pictures on-line, and found a different style (easier to print), but not sure which models used this one:
H.
Laser etching 3D printed plastic is a bust!
The plastice just bubbles and melts instead of being "eroded".
Here Is my final effort to print the thing...
(I think this is as good as it gets, with my DIY printer)
I searched for more pictures on-line, and found a different style (easier to print), but not sure which models used this one:
H.
'81 GPz 550 D1
'81 GPz 1100 B1 ELR "Tribute" www.kzrider.com/forum/11-projects/617040...-elr-tribute?start=0
'82 Yamaha YB100 Fizzie
'79 Suzuki GT200 X5 TWO STROKE TWIN - SMOKER!
'81 GPz 1100 B1 ELR "Tribute" www.kzrider.com/forum/11-projects/617040...-elr-tribute?start=0
'82 Yamaha YB100 Fizzie
'79 Suzuki GT200 X5 TWO STROKE TWIN - SMOKER!
Last edit: 28 Jan 2024 22:45 by howardhb.
The following user(s) said Thank You: asphalt900, Wookie58
Please Log in or Create an account to join the conversation.
- asphalt900
-
Topic Author
- Offline
- Sustaining Member
-

Registered
- Posts: 1524
- Thanks: 1007
Re: Carb float bowl gaskets
29 Jan 2024 03:58
You've been BUSY! Regardless of the imperfections you see, better than the majority of old chalky white ones out there! That last one you printed i "believe" is a reproduction style. I've never encountered that font of "hazard" on any US model. Funny but these probably cost 2cents to make originally, ha. Just need the original injection mold but that's a whole different deal.
The following user(s) said Thank You: howardhb
Please Log in or Create an account to join the conversation.
- howardhb
-
- Offline
- Sustaining Member
-

Registered
- God, I trust
- Posts: 472
- Thanks: 508
Re: Carb float bowl gaskets
29 Jan 2024 04:36 - 29 Jan 2024 05:06
I meant to post a side by side comparison:
Here is the picture of the "other" kind....
I'm almost certain a Jewler could engrave the " HAZARD" text with a jewlers pantograph.
I could print them without any text for that purpose?
Or, should I just print a batch of my current design: 20 or more?
Who wants them?
H.
Here is the picture of the "other" kind....
I'm almost certain a Jewler could engrave the " HAZARD" text with a jewlers pantograph.
I could print them without any text for that purpose?
Or, should I just print a batch of my current design: 20 or more?
Who wants them?
H.
'81 GPz 550 D1
'81 GPz 1100 B1 ELR "Tribute" www.kzrider.com/forum/11-projects/617040...-elr-tribute?start=0
'82 Yamaha YB100 Fizzie
'79 Suzuki GT200 X5 TWO STROKE TWIN - SMOKER!
'81 GPz 1100 B1 ELR "Tribute" www.kzrider.com/forum/11-projects/617040...-elr-tribute?start=0
'82 Yamaha YB100 Fizzie
'79 Suzuki GT200 X5 TWO STROKE TWIN - SMOKER!
Last edit: 29 Jan 2024 05:06 by howardhb.
Please Log in or Create an account to join the conversation.
- asphalt900
-
Topic Author
- Offline
- Sustaining Member
-

Registered
- Posts: 1524
- Thanks: 1007
Re: Carb float bowl gaskets
29 Jan 2024 05:08
For all Your Effort I'll take three (3). I don't know what a jewelers pantograph is? If it makes sense, wait for everone that's initially interested and just send all of them to one person. This will save you all that customs/form paperwork. Then whoever has the time and receives the bulk shipment can redistribute locally, at least here is the US.
The following user(s) said Thank You: howardhb
Please Log in or Create an account to join the conversation.
- howardhb
-
- Offline
- Sustaining Member
-

Registered
- God, I trust
- Posts: 472
- Thanks: 508
Re: Carb float bowl gaskets
29 Jan 2024 05:10 - 29 Jan 2024 05:12
"...and just send all of them to one person"
My thought exactly, and the shipping from South Africa will be cost effectively amortised !
My thought exactly, and the shipping from South Africa will be cost effectively amortised !
'81 GPz 550 D1
'81 GPz 1100 B1 ELR "Tribute" www.kzrider.com/forum/11-projects/617040...-elr-tribute?start=0
'82 Yamaha YB100 Fizzie
'79 Suzuki GT200 X5 TWO STROKE TWIN - SMOKER!
'81 GPz 1100 B1 ELR "Tribute" www.kzrider.com/forum/11-projects/617040...-elr-tribute?start=0
'82 Yamaha YB100 Fizzie
'79 Suzuki GT200 X5 TWO STROKE TWIN - SMOKER!
Last edit: 29 Jan 2024 05:12 by howardhb.
The following user(s) said Thank You: asphalt900
Please Log in or Create an account to join the conversation.
- asphalt900
-
Topic Author
- Offline
- Sustaining Member
-

Registered
- Posts: 1524
- Thanks: 1007
Re: Carb float bowl gaskets
29 Jan 2024 05:15
Save a penny make a penny, ha. I've done my share of international shipping so You Know what i'm talking about then!!
Please Log in or Create an account to join the conversation.
Moderators: Street Fighter LTD
