Homebuilt igniter and Dyna-S testing,
- weeZee
-
Topic Author
- Offline
- User
-

Registered
- Posts: 81
- Thanks: 22
Homebuilt igniter and Dyna-S testing,
20 Jan 2018 05:06 - 20 Jan 2018 05:17
I've run plenty of ignition variations on my kz650 C3.
First off was a Newtronics optical ignition that was either unreliable, or my dodgy bike earthing rendered it dysfunctional.
Points. Yay points. Yay resetting the points every few weeks. Yay ropey 70's bike idle wander.
Vellemann transistor assist on aforementioned points.
Not a bad solution, but still the same problems with points wear, accuracy and spring bounce.
I got suckered in to the Dyna-S, which works perfectly.
For about a year.
Until hot weather and slow traffic start to take their toll.
One shorted, the other two would work fine until hot, then stumble.
So why do they run hot at low RPM? Low dwell and low resistance.
Running one on a test rig to determine the dwell ratio. Note I'm only measuring one signal and don't have the other pickup connected.
The coil seems powered for 80% - 90% of the duty cycle.
After running these tests for 15 mins on an Accel coil, the coil was pretty hot.
So my issues with the design are the total lack of dwell control, meaning saturated coils, premature insulation failure and high power consumption, plus the fact that the pick-ups are inadequately cooled.
Most reliable fix is a 2ohm ballast or Dyna's 5ohm coils.
(boshed together a resistor divider thingy to take the edge off probe signals, ignore the shitty impedance matching, meaning exaggerated spikes at waveform edges)
First off was a Newtronics optical ignition that was either unreliable, or my dodgy bike earthing rendered it dysfunctional.
Points. Yay points. Yay resetting the points every few weeks. Yay ropey 70's bike idle wander.
Vellemann transistor assist on aforementioned points.
Not a bad solution, but still the same problems with points wear, accuracy and spring bounce.
I got suckered in to the Dyna-S, which works perfectly.
For about a year.
Until hot weather and slow traffic start to take their toll.
One shorted, the other two would work fine until hot, then stumble.
So why do they run hot at low RPM? Low dwell and low resistance.
Running one on a test rig to determine the dwell ratio. Note I'm only measuring one signal and don't have the other pickup connected.
The coil seems powered for 80% - 90% of the duty cycle.
After running these tests for 15 mins on an Accel coil, the coil was pretty hot.
So my issues with the design are the total lack of dwell control, meaning saturated coils, premature insulation failure and high power consumption, plus the fact that the pick-ups are inadequately cooled.
Most reliable fix is a 2ohm ballast or Dyna's 5ohm coils.
(boshed together a resistor divider thingy to take the edge off probe signals, ignore the shitty impedance matching, meaning exaggerated spikes at waveform edges)
Last edit: 20 Jan 2018 05:17 by weeZee.
Please Log in or Create an account to join the conversation.
- weeZee
-
Topic Author
- Offline
- User
-

Registered
- Posts: 81
- Thanks: 22
Re: Homebuilt igniter and Dyna-S testing,
20 Jan 2018 05:23
Another test using 12V bulbs as a load. This time both pickups are on the scope trace.
The dwell lengthens with a lower load.
The dwell lengthens with a lower load.
Please Log in or Create an account to join the conversation.
- weeZee
-
Topic Author
- Offline
- User
-

Registered
- Posts: 81
- Thanks: 22
Re: Homebuilt igniter and Dyna-S testing,
20 Jan 2018 05:37
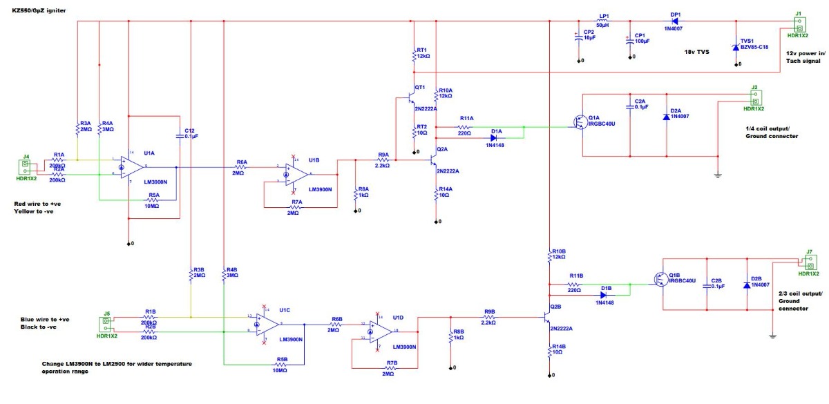
Being fed up with unreliable ignitions in this modern era, I set about designing a reliable one.
According to many call out mechanics, hall-effect sensors on crank triggers are a leading cause of engine failure, so I've adopted the early pick-up design from KZ700, Spectre models. Important to use the mechanical advancer that comes with it as there is a few degrees difference in timing.
Take the pickup signal, convert it into a square wave and use a modern IGBT transistor to switch the coils.
The design is a "constant energy" type, meaning that the signal dwell varies with RPM to maintain a constant coil energy (and therefore heat).
According to many call out mechanics, hall-effect sensors on crank triggers are a leading cause of engine failure, so I've adopted the early pick-up design from KZ700, Spectre models. Important to use the mechanical advancer that comes with it as there is a few degrees difference in timing.
Take the pickup signal, convert it into a square wave and use a modern IGBT transistor to switch the coils.
The design is a "constant energy" type, meaning that the signal dwell varies with RPM to maintain a constant coil energy (and therefore heat).
Please Log in or Create an account to join the conversation.
- weeZee
-
Topic Author
- Offline
- User
-

Registered
- Posts: 81
- Thanks: 22
Re: Homebuilt igniter and Dyna-S testing,
20 Jan 2018 05:46 - 20 Jan 2018 05:47
The pickups have a huge variation of voltage, but the current is pretty reliable, so a Norton op-amp could be used for input signal conditioning.
I don't need a microcontroller if I'm using a mechanical advancer, meaning that the unit is less susceptible to voltage spikes, radio/EMP interference which tends to reset microcontrollers.
In the video, the green scope trace is the pick-up signal input, the yellow trace is the cleaned-up signal to the output. In the test I'm using a lightbulb as load, note how the bulb does not change brightness much at different RPM (=> constant energy).
Some designs bias the input signal more to reduce the dwell time, the ratio seems fine for my purposes.
I don't need a microcontroller if I'm using a mechanical advancer, meaning that the unit is less susceptible to voltage spikes, radio/EMP interference which tends to reset microcontrollers.
In the video, the green scope trace is the pick-up signal input, the yellow trace is the cleaned-up signal to the output. In the test I'm using a lightbulb as load, note how the bulb does not change brightness much at different RPM (=> constant energy).
Some designs bias the input signal more to reduce the dwell time, the ratio seems fine for my purposes.
Last edit: 20 Jan 2018 05:47 by weeZee.
Please Log in or Create an account to join the conversation.
- weeZee
-
Topic Author
- Offline
- User
-

Registered
- Posts: 81
- Thanks: 22
Re: Homebuilt igniter and Dyna-S testing,
20 Jan 2018 05:56
The circuit has a separate output for a tachometer signal (I subsequently found it would still send the Hi-Level tach into spasms over 5k and needed more filtering).
There are two ground output wires, one for each IGBT transistor, the transistors are soldered to the back of the board so that they can be mounted to the metal case for cooling. The unit has passive power supply filtering to reduce voltage spikes from the reg/rec, I used a toroidal inductor from an old computer PSU. Apparently the IGBT transistors have their own flyback diodes, but I add external ones for belt + braces engineering.
There are two ground output wires, one for each IGBT transistor, the transistors are soldered to the back of the board so that they can be mounted to the metal case for cooling. The unit has passive power supply filtering to reduce voltage spikes from the reg/rec, I used a toroidal inductor from an old computer PSU. Apparently the IGBT transistors have their own flyback diodes, but I add external ones for belt + braces engineering.
Please Log in or Create an account to join the conversation.
- weeZee
-
Topic Author
- Offline
- User
-

Registered
- Posts: 81
- Thanks: 22
Re: Homebuilt igniter and Dyna-S testing,
20 Jan 2018 06:05
This is the board assembly & installation. So far tested over approx 200 miles with Dyna 3 ohm coils, no issue.
If there is interest, I can post the Gerber files, though I think the unit could use a surface mount design.
If there is interest, I can post the Gerber files, though I think the unit could use a surface mount design.
Please Log in or Create an account to join the conversation.
- weeZee
-
Topic Author
- Offline
- User
-

Registered
- Posts: 81
- Thanks: 22
Re: Homebuilt igniter and Dyna-S testing,
20 Jan 2018 07:00 - 21 Jan 2018 04:43
Gerber files for board:
(I realise this thread is in the wrong sub-category, mods feel free to relocate it.)
(I realise this thread is in the wrong sub-category, mods feel free to relocate it.)
Last edit: 21 Jan 2018 04:43 by weeZee.
Please Log in or Create an account to join the conversation.
- weeZee
-
Topic Author
- Offline
- User
-

Registered
- Posts: 81
- Thanks: 22
Re: Homebuilt igniter and Dyna-S testing,
21 Jan 2018 04:52 - 21 Jan 2018 04:55
This is the scope trace of a Dyna-S DS2 on a proper scope, note the ringing on the leading edge of the waveform which will sometimes send electronic tachometers into a twitch (some tach units are picky about the width of the input voltage signal). This is far lower on a Kettering points ignition.
Last edit: 21 Jan 2018 04:55 by weeZee.
Please Log in or Create an account to join the conversation.
- KZQ
-
- Offline
- Administrator
-

Registered
- Walking Behind the Corn May Not Be All That!
- Posts: 4942
- Thanks: 1768
Re: Homebuilt igniter and Dyna-S testing,
21 Jan 2018 17:04
Really great and fascinating information, however the best I could paraphrase it would be along the lines of "What he said".
Still thanks for posting it.
I did move it out of the engine forum to the electrical/ignition forum.
Regards
Bill
KZQ
Still thanks for posting it.
I did move it out of the engine forum to the electrical/ignition forum.
Regards
Bill
KZQ
www.KZ1300.com
Riders:
1968 BSA 441 Shooting Star, 1970 BSA 650 Lightning, 1974 W3, 1976 KZ900, 1979 KZ750 Twin, 1979 KZ750 Twin Trike, 1981 KZ1300, 1982 KZ1100 Spectre, 2000 Valkyrie, 2009 Yamaha Roadliner S. 1983 GL 1100
Projects:
1985 ZN1300
Riders:
1968 BSA 441 Shooting Star, 1970 BSA 650 Lightning, 1974 W3, 1976 KZ900, 1979 KZ750 Twin, 1979 KZ750 Twin Trike, 1981 KZ1300, 1982 KZ1100 Spectre, 2000 Valkyrie, 2009 Yamaha Roadliner S. 1983 GL 1100
Projects:
1985 ZN1300
The following user(s) said Thank You: weeZee
Please Log in or Create an account to join the conversation.
- asphalt900
-
- Offline
- Sustaining Member
-

Registered
- Posts: 1595
- Thanks: 1084
Re: Homebuilt igniter and Dyna-S testing,
24 Jan 2018 08:13
Neat Stuff! Do You sell these as DIY kits or complete. Like the Ole Heathkit stores, if You had those in Your area.
Please Log in or Create an account to join the conversation.
- weeZee
-
Topic Author
- Offline
- User
-

Registered
- Posts: 81
- Thanks: 22
Re: Homebuilt igniter and Dyna-S testing,
24 Jan 2018 15:11
No, this is something I built for my bike and am still testing.
I've only had the unit installed for a few winter months so I wouldn't try selling it commercially.
If there is a large demand I might have a rethink, but I doubt it as the units are for mechanical advance pickups.
I paid about £35 for 2 boards, you can send the zip file attached to a PCB company and they'll send you back what you see in the pictures above. The component values are on the schematic. I'll attach the bill of materials for a little more detail.
I've only had the unit installed for a few winter months so I wouldn't try selling it commercially.
If there is a large demand I might have a rethink, but I doubt it as the units are for mechanical advance pickups.
I paid about £35 for 2 boards, you can send the zip file attached to a PCB company and they'll send you back what you see in the pictures above. The component values are on the schematic. I'll attach the bill of materials for a little more detail.
Please Log in or Create an account to join the conversation.
- weeZee
-
Topic Author
- Offline
- User
-

Registered
- Posts: 81
- Thanks: 22
Re: Homebuilt igniter and Dyna-S testing,
12 May 2019 20:46
Put over a year of miles on the unit, testing it here after one of the Dyna coils died.
The input signal is the one used to test an electronic tach, tempted to code in the Star Wars theme tune now.
The input signal is the one used to test an electronic tach, tempted to code in the Star Wars theme tune now.
Please Log in or Create an account to join the conversation.
Moderators: Street Fighter LTD
